Subscribe
Sign in
Home
Coding
DSA
System Design
🎁 Premium Resources
📣 Sponsor
🏆 Leaderboard
📁 Archive
❓About
DSA
Latest
Top
Discussions
Launching comprehensive resources to master coding interviews
I’m excited to launch a comprehensive set of resources on algomaster.io to help you master DSA and prepare for coding interviews:
Apr 5
•
Ashish Pratap Singh
34
2
5
7 Graph Algorithms You Should Know for Coding Interviews in 2026
This is a guest post by Shayan, an International Grandmaster on Codeforces and a PhD Candidate at the University of Maryland.
Feb 4
•
Ashish Pratap Singh
and
Shayan Chashm Jahan
74
2
10
DSA was HARD until I Learned these 20 Patterns
Templates included
Jan 20
•
Ashish Pratap Singh
956
9
156
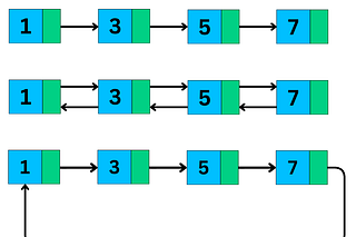
Linked List: Explained in 4 minutes
Linked List is one of the most fundamental data structures in computer science and a must-know topic for coding interviews.
Nov 16, 2025
•
Ashish Pratap Singh
62
1
5
Big-O Notation: Explained in 8 Minutes
Big O Notation is a way to measure how efficiently your code performs as the input size grows.
Nov 4, 2025
•
Ashish Pratap Singh
148
5
8
12 Must-Know Data Structures for Coding Interviews
Cracking a coding interview isn’t just about writing code—it’s about solving problems efficiently. And to do that, you need to think in terms of data…
Mar 18, 2025
•
Ashish Pratap Singh
143
4
10
Coding Interviews were HARD Until I Learned These 20 Tips
I gave my first coding interview in 2016—and failed.
Feb 13, 2025
•
Ashish Pratap Singh
90
1
7
6 Coding Interview Secrets from a 2-Time ICPC Finalist
Guest post from Alberto Gonzalez
Jan 14, 2025
•
Ashish Pratap Singh
and
Alberto Gonzalez
136
4
19
How to Start LeetCode in 2025
and get good at it
Jan 5, 2025
•
Ashish Pratap Singh
285
11
33
I solved 1583 LeetCode problems so you don't have to
Launching algomaster.io
Dec 22, 2024
•
Ashish Pratap Singh
161
19
9
How I Got Good at Coding Interviews
Solving 500+ LeetCode problems doesn’t mean that you can pass any coding interview.
Oct 20, 2024
•
Ashish Pratap Singh
215
3
17
Master Graph Algorithms for Coding Interviews
Graph algorithms can seem intimidating at first but once you understand the fundamental traversal algorithms, patterns and practice few problems, they…
Sep 29, 2024
•
Ashish Pratap Singh
200
13
24
This site requires JavaScript to run correctly. Please
turn on JavaScript
or unblock scripts